k1体育 - 十年品牌 值得信赖
网站首页
关于我们
k1体育简介
公司领导
部门设置
党建思政
党建工作
党纪学习教育
主题教育
廉洁教育
培训教育
培训中心简介
培训动态
培训项目
典型案例
现场教学
联系我们
自学考试
招生录取
专业介绍
教学教务
考籍学位
规章制度
文档下载
成人教育
招生录取
专业介绍
教学教务
学籍学位
规章制度
文档下载
社会化考试
社会化考试
联系我们
员工工作
风采展示
活动资讯
专题教育
分享+Share
事务办理
员工服务
集团网站
西财在线入口
站内搜索
社会化考试
联系我们
当前位置:
网站首页
>
社会化考试
>
社会化考试
>
正文
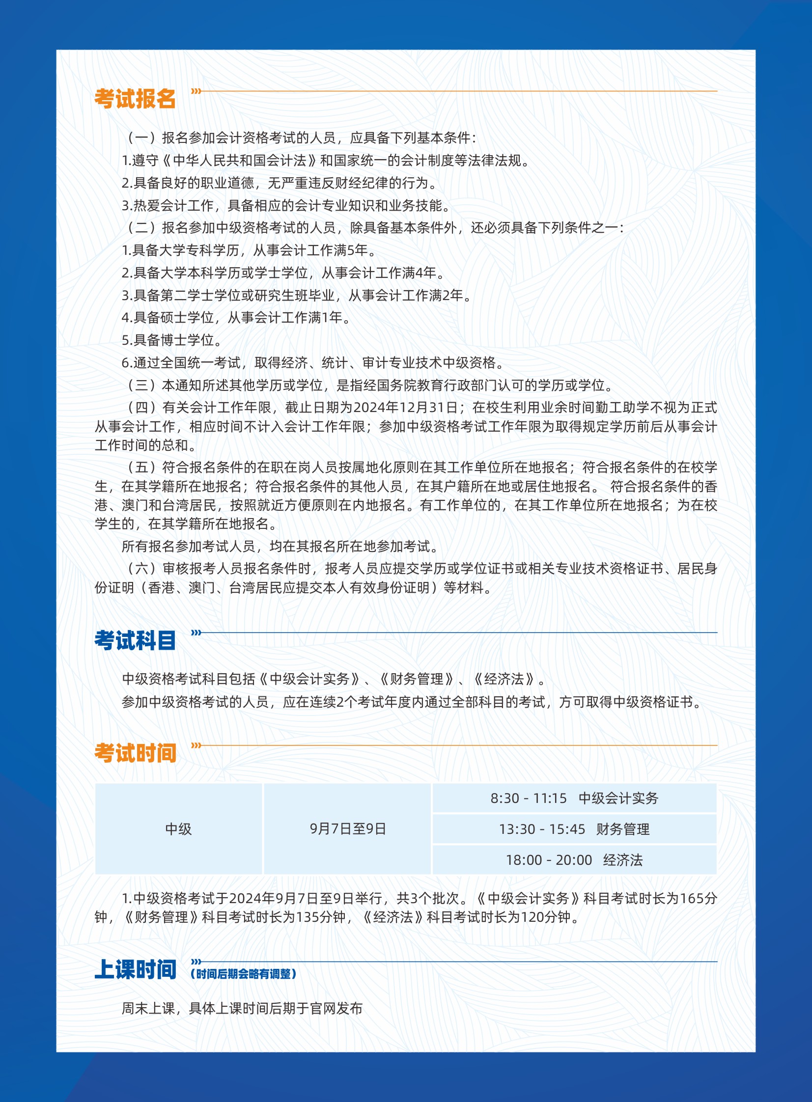
2024年度全国会计中级专业技术资格考试考前辅导招生简章
发布时间:2024年03月13日 16:48
阅读次数:
培训业务咨询
028-87352828
028-87356858
学历教育业务咨询
招生:028-87355127
招生:028-87352005
其他:028-87352596
投诉与建议信箱
jxjy@swufe.edu.cn
地址:成都市青羊区光华村街55号 版权所有:k1体育 - 十年品牌 值得信赖 | 蜀ICP备05006386号-4